Les héritages
L'objectif est de répondre à cette question :
Comment l'héritage objet est traduit dans la base de données (spécialement avec JPA)
Il existe plusieurs réponses.
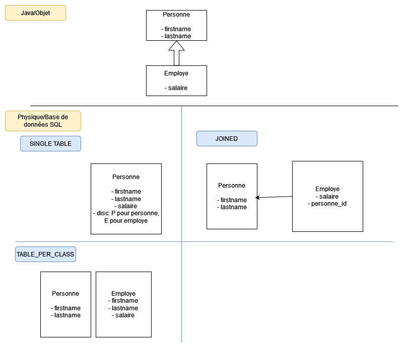
Généralement nous avons 3 manières de transcrire un modèle de données objet physiquement :
- SINGLE_TABLE : Tout les objets ayant le même héritage seront stockés dans la même table. Un discriminant sera utilisé pour identifier le type de l'objet
- JOINED : Chaque objet est traduite par une table et l'héritage se fait via les jointures
- TABLE_PER_CLASS : Chaque objet est traduit par une table mais sans jointure, par conséquence on duplique les valeurs en communes dans chaque table
Un exemple de représentation de ces 3 stratégies via un schéma, dans le cas ou on aurait Personne et Employe qui hérite de Personne
